Reduce collection costs by automating data entry and eliminating payment delays.
Attain efficiency and improve speed from collection to reconciliation for faster payments and fewer bad debts.
Forecast cash flow by deep-diving into open invoices and trends in your cash flow.
Ensure security and be compliant by adhering to ISO, SOC 1 & SOC 2, and MFA standards along with acts like PCI and GDPR.


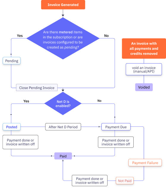
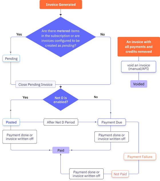
For all the invoices that are stuck in a limbo state of "due" or "unpaid", set smart recovery rules, and let Chargebee handle the heavy lifting. Set up periodic payment reminders, switch on smart dunning, add a backup payment gateway and wait for the collections magic to happen. Automate your entire revenue workflow right from when a subscription is created till the revenue is recognized, including the receivables management and revenue recovery part of the process. Chargebee helps you improve collections efficiency while keeping your costs and time as low as possible.


There are many villains in the way of an overdue invoice and a successful payment — an expired credit card, an unsuccessful payment gateway, or insufficient funds. Sometimes it's all of them. Chargebee's smart dunning has an intelligent retry sequence set to identify the best times to attempt recovery. Recover potentially lost revenue on autopilot. When the workflow is in place, you can focus on customizing the payment reminders and frequencies. More about Smart Dunning


Nothing hinders your operations more than siloed tools in your tech stack. Chargebee seamlessly integrates with payment gateways and accounting tools like Xero, Quickbooks, and Stripe to offer a smooth end-to-end receivables (and accounting) process by allowing you to automatically sync contact data, invoices, reduce payment failures, and more.


Create A/R Aging reports to identify which receivables are stalled at unmanned procurement desks. Evaluate the efficiency of credit and collection activities and fix irregularities in the collection process. You can also set payment terms, and give important customers some breathing space before the payment is due with Net-D.
