Docs
You are viewing:
Product Catalog 2.0
How do I enable BECS via Stripe?
Is there a Direct Debit payment method for Australian customers?
What is the payment flow using BECS via Stripe?
What are the email notifications available for BECS via Stripe?
BECS (Bulk Electronic Clearing System) is a payment system used for processing debit transactions directly from bank accounts in Australia. Chargebee allows you to configure BECS using Stripe. Learn more
BECS via Stripe is a Private Beta release, please reach out to our support to enable this feature. Also, make sure you have BECS enabled in your Stripe account.
Once enabled, click Settings > Configure Chargebee > Payment Gateway > Stripe. Enable BECS Direct Debit (For AUS region only) to configure direct debit payments for AUS-based customers.
BECS (Bulk Electronic Clearing System) is a payment system used for processing debit transactions directly from bank accounts in Australia. Chargebee allows you to configure BECS using Stripe. Learn more.
Complete the steps below to configure your Chargebee account to accept BECS payments using Stripe:
BECS via Stripe is in BETA, please reach out to our support to enable this. Also, make sure you have BECS enabled in your Stripe account.
Once enabled, click Settings > Configure Chargebee > Payment Gateway > Stripe. Enable BECS Direct Debit (For AUS region only) to configure direct debit payments for UK-based customers.
BECS is applicable only for payments made in AUD (Australian Dollars)
This integration is possible via Chargebee Hosted Pages, Chargebee JS, Gateway JS, and APIs
Login to your Chargebee site and configure the Stripe gateway. Move to the next step if you already have Stripe configured on your site.
Click Settings > Configure Chargebee > Payment Gateway > Stripe.
Enable BECS Direct Debit (For AUS region only) to configure direct debit payments for UK-based customers.

Enter the following details on the BECS Configuration page shown below:
Business Name
Business Email
Contact Number
Select the option Send BECS compliant emails from Chargebee to send emails to your end customers regarding mandate creation and payment pre-notification from Chargebee. The advantage of sending this email from Chargebee is that it allows you to configure elements such as your company logo, signature etc.
Click Save.

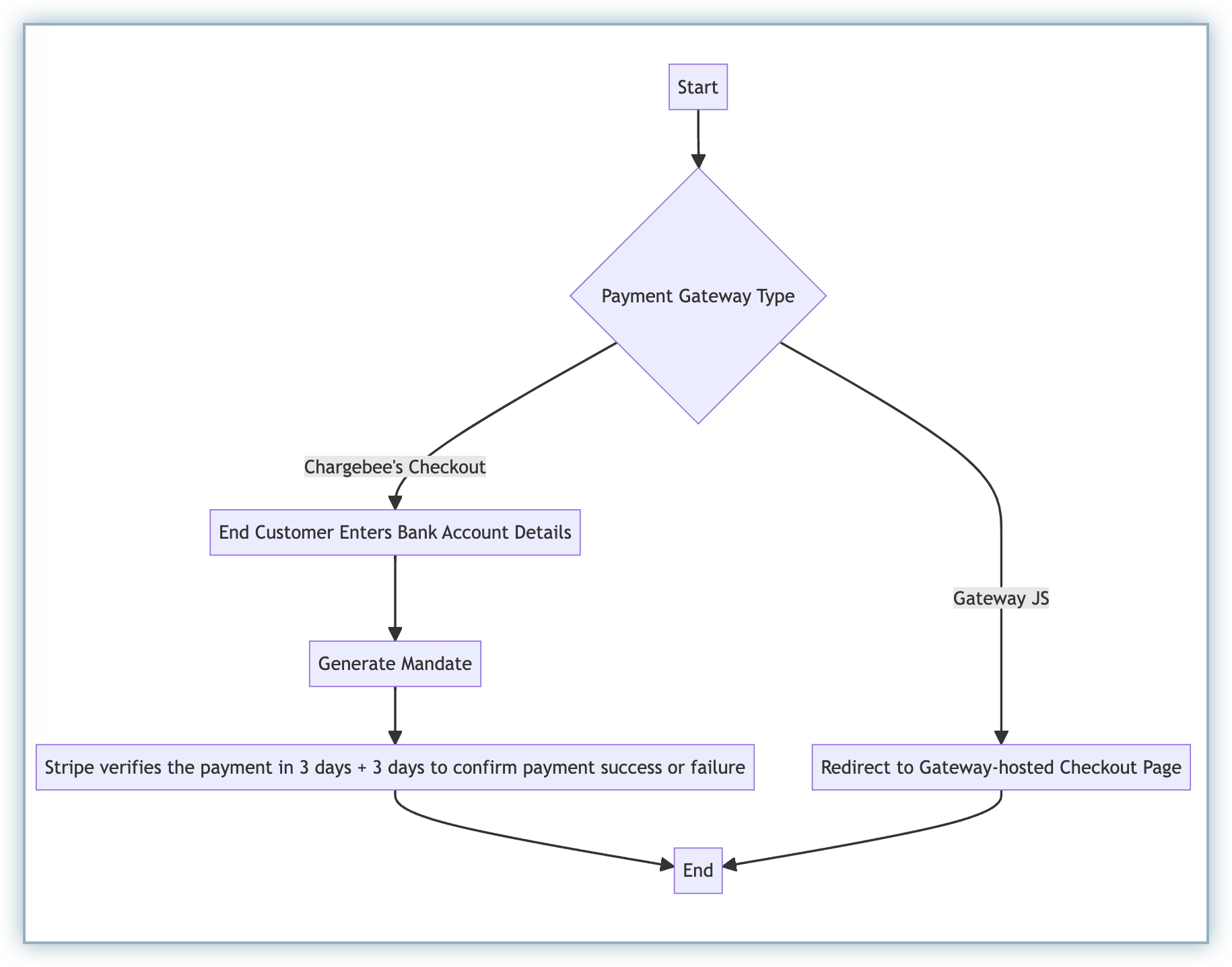
If you have chosen Gateway JS, you will be redirected from the merchant's website to a gateway-hosted checkout page. Otherwise, Chargebee's checkout is used.
The end customer enters the bank account details and confirms the same. A mandate is generated based on the entered details, which authorises the Gateway to collect the payment.
Once a mandate is generated, Stripe verifies it in 3 business days and then another 3 business days are required to confirm the success or failure of the payment.

You must notify their customers during mandate creation and before they are charged. To do so, you can enable the following email notifications in Chargebee:
Mandate Creation
Pre-notification
Follow the steps below to navigate to these notifications
Go to Settings > Configure Chargebee > Email Notifications
Select the Payments and credits category
Both notifications will be available there. You can edit the template as per your requirements.

Was this article helpful?